Engerisco

Complete redesign of Vina, a local food delivery app. The focus was rebuilding navigation flows and information architecture, reducing complexity, increasing predictability, and strengthening user trust throughout the entire journey.
Role: UX/UI Designer
Platform: Web (Desktop)
Scope: UX/UI redesign, information architecture restructuring, design system
The Challenge
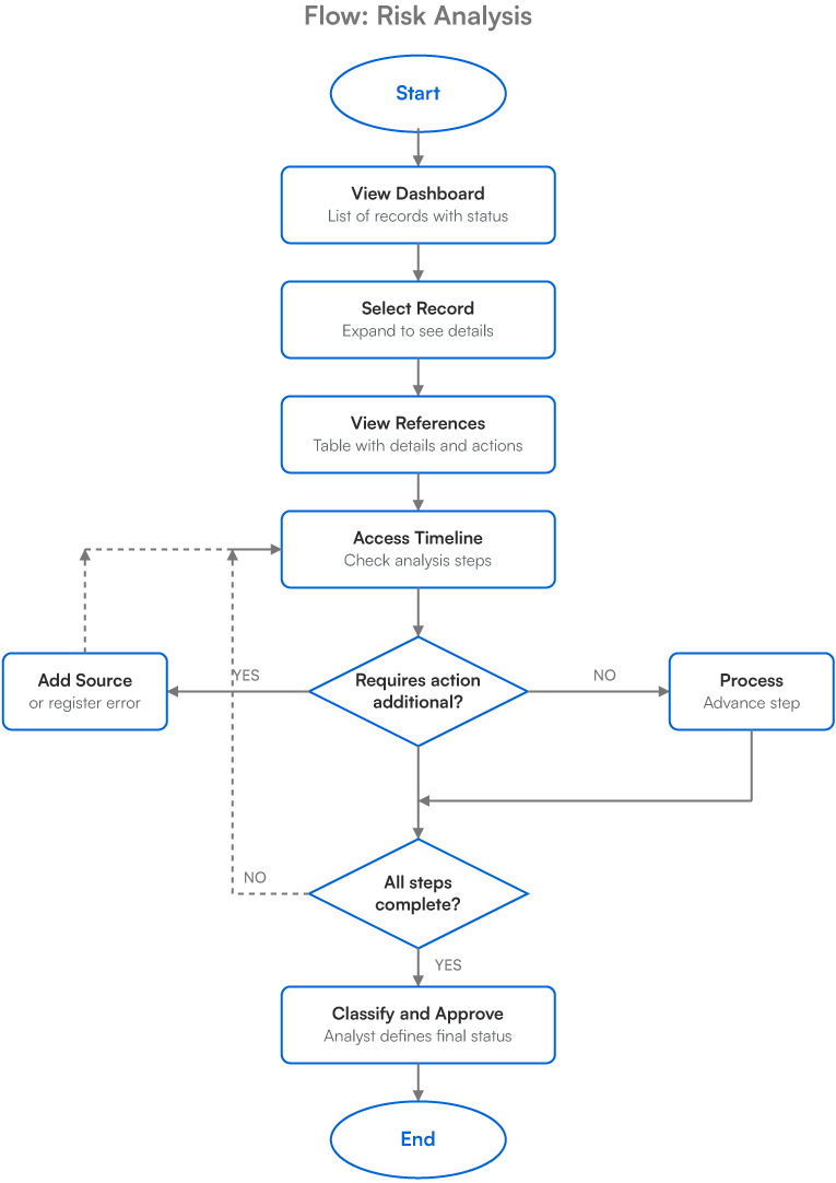
Engerisco operated with a fragmented legacy system. The platform integrates complex processes: logistics registration, risk analysis, incident classification, and user management. The challenge was structural and contextual. How to organize dense modules without overloading? How to create clarity in critical data with multiple access profiles? And how to do this for users who aren’t familiar with technology and spend the day operating the system? The previous interface had confusing navigation, lack of hierarchy in dense tables, absence of clear feedback, and visual inconsistency. For logistics analysts who work hours in the system and have little contact with internet or complex interfaces, this directly impacts productivity and error margin.
Structure
The system integrates multiple modules with different access profiles: managers need strategic vision, analysts need detailed tools, operators need quick access. I organized complexity into logical layers. Side navigation with modules grouped by function: registrations at the base, analyses at the core, management at the top. Fixed navigation ensures constant orientation. The structure covers complete states: loaded, empty, contextualized errors, and feedback for critical actions.
Design
Visual built for reliability and efficiency. Every decision considered users with low digital fluency: clear interfaces, immediate feedback, zero ambiguity. Sober palette: blue conveys trust, orange and green separate actions, red for critical alerts. Typography prioritizes readability in dense interfaces. Tables with optimized scannability, forms in logical sections, real-time validation. Constant visual feedback: users always know what’s happening and what to expect. Fixed side navigation ensures permanent orientation. Error states explain exactly what to do. Every component documented in complete design system: appearance, behaviors, states, rules. New modules maintain consistency without reinventing patterns.
Results
The redesign established a solid foundation. Modular system allows controlled expansion. Clear architecture facilitates onboarding and reduces training time. Interface supports critical operations clearly and reliably. System prepared to grow: new functionality maintains consistency, new module fits into architecture, new profile is already covered.